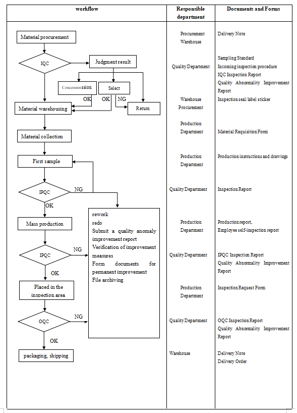
Quality Control Process

Quality Control Process

          Quality Control Process


Quick Inquiry